CIRCUITOS
  DSTAR     CONTROLES DE TONO     MICROS     PROYECTOS     ESQUEMAS     LINEALES     RADIOS ANTIGUAS EA3OM     100 AÑOS DE RADIOAFICION     EA4HH     FOTOGRAFIAS     ENLACES     GESTION  
SDR
DTMF
MANOS LIBRES
APRS CON LCD
ROGER BEEP
INDUCTOMETRO
CAT ICOM
KEY PIC
PTT POR PUERTO COM
PREVIO ALTA Y BAJA IMPEDANCIA
SUPRESOR DE RUIDOS
BALIZA ELECTRONICA
INTFACE ACOPLADOR ICOM
LLAVE ELECTRONICA
VOLTIMETRO
TEMPORIZADOR
General:
Inicio

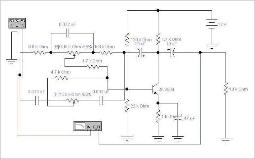
SUPRESOR DE RUIDOS





CIRCUITO PARA SUPRIMIR RUIDOS
AMBIENTE CON CONTROL DE TONO
Y UN PEQUEÑO PREVIO


MAS INFO [89 KB]


PCB [20 KB]


SUPRESOR DE RUIDO Y CONTROL DE TONO

ESQUEMA SUPRESOR

ESQUEMA CONTROL DE TONO Y PREVIO


Versión imprimible